
Q1. 안녕하세요! 간단한 자기소개와 함께 현재 연구하고 계신 연구 분야를 소개해 주세요.
안녕하세요, 차의과학대학교 의학전문대학원에서 교수로 재직 중이며, 차의학연구원 AI오믹스센터 겸직교수를 맡고 있는 박준호입니다.
저는 Proteomics (프로테오믹스) 기반으로 질병의 기전을 연구하고 있습니다. 특히 뇌 질환 및 암과 같은 복합적인 질환에서 단백질 수준의 변화를 분석하여, 질병이 어떻게 발생하고 진행되는지에 대한 분자적 메커니즘을 규명하기 위한 연구를 진행하고 있습니다.
또한 임상 현장과의 긴밀한 협력을 통해 환자 유래 데이터를 활용하고 있으며, 이를 바탕으로 질병을 보다 정밀하게 이해하고자 합니다. 궁극적으로는 이러한 연구가 조기 진단과 치료 전략 수립에 실질적인 도움을 줄 수 있기를 기대하고 있습니다.

차의과학대학교 박준호 교수님
(출처: (주)인실리코젠)
Q2. Ingenuity Pathway Analysis (IPA)를 처음 사용하게 된 계기와, 현재 연구에 어떻게 적용하고 계신지 궁금합니다.
Ingenuity Pathway Analysis (IPA)는 서울대학교 대학원에서 학위 과정을 수행하던 중, 2015년에 처음 도입하게 되었습니다. 당시 Proteomics 데이터를 분석하면서 결과를 생물학적으로 해석할 수 있는 도구의 필요성을 크게 느꼈고, 이에 지도 교수님께 IPA 도입을 강력히 요청드렸습니다.
Columbia University와 Pacific Northwest National Laboratory에서 Postdoc으로 재직하던 시기에도 IPA를 활용하여 연구를 수행하였으며, 이후 현재까지 약 11년간 지속적으로 IPA를 활용해오고 있습니다.
특히, Proteomics 분석을 통해 도출되는 단백질 리스트와 샘플별 단백질 발현값과 같은 대규모 데이터를 기반으로, 의미 있는 생물학적 신호(biological signal)를 도출하기 위해 IPA를 활용하고 있습니다. 이를 통해 질병 관련 경로와 네트워크를 분석하며, 다음과 같은 연구 질문을 해결하는 데 활용하고 있습니다.
- 왜 특정 암은 항암제에 내성을 가지는가?
- 왜 일부 암은 치료를 회피하는가?
- 단백질 네트워크는 어떤 방식으로 재구성되는가?
이를 통해 질병의 기전을 보다 심층적으로 이해하고자 합니다.


IPA를 11년째 꾸준히 사용하고 계신 박준호 교수님
(출처: (주)인실리코젠)
Q3. 오픈 소스나 AI Tool도 많이 활용되고 있는데, 그럼에도 불구하고 IPA를 계속 사용하시는 이유는 무엇인가요?
제가 IPA를 11년 동안 꾸준히 사용해 온 이유는 크게 세 가지로 말씀드릴 수 있는데요,
첫 번째, 글로벌 선도 연구자들의 검증된 활용 사례입니다.
Proteomics 분야의 세계적인 연구자들도 IPA를 활용하고 있으며, 이는 해당 툴에 대한 신뢰도를 높이는 중요한 요소입니다.
예를 들어, 질량분석 기반 Proteomics 분야의 선구자인 덴마크 출신의 Matthias Mann 교수 연구실에서도 IPA를 활용하고 있는 것으로 알려져 있습니다. Matthias Mann 교수는 질량분석 기반 단백체 연구를 선도하며, 대규모 단백질 분석 기술 발전에 크게 기여한 세계적인 연구자입니다. 이러한 연구자들의 활용 사례는 IPA가 실제 연구 현장에서 검증된 분석 도구임을 보여줍니다.

Proteomics 분야의 선구자, Matthias Mann 교수님
(출처: University of Copenhagen)
두 번째, 데이터 보안 측면에서의 안정성입니다.
IPA는 2단계 인증을 지원하고, 로컬 설치 기반으로 운영할 수 있어 연구 데이터를 안전하게 보관 및 관리할 수 있습니다.
또한, 사용자 계정 기반으로 데이터를 직접 관리할 수 있어 데이터 접근 및 통제 측면에서도 안정성을 확보할 수 있습니다.
특히 다양한 AI 기반 플랫폼 활용이 늘어나는 상황에서, 데이터 유출에 대한 우려를 낮출 수 있다는 점은 중요한 장점이라고 생각합니다.
세 번째, 문헌 기반 연결의 높은 신뢰성과 해석 효율성입니다.
IPA에서는 네트워크 상의 분자 간 연결선을 클릭하면 해당 관계를 뒷받침하는 논문을 즉시 확인할 수 있어, 이를 통해 분석 결과의 신뢰성과 근거 기반 해석을 신속하게 검증할 수 있습니다.
이러한 구조는 단백질 간 연결의 타당성을 명확하게 이해하는 데 도움을 주며, 문헌을 별도로 탐색하는 과정을 줄여 전체 분석 및 해석 과정의 시간적 효율을 높여줍니다.
(Editor's note: IPA는 25년 이상 축적된 전문가 큐레이션 연구 결과와 25만 개 이상의 공개 오믹스 데이터 세트를 기반으로, AI 기반 분석 대비 객관성과 근거 신뢰성이 높습니다.)
이처럼 IPA는 신뢰할 수 있는 근거 기반 해석과 안정적인 연구 환경을 동시에 제공하는 솔루션이라는 점에서 지속적으로 활용하고 있습니다.
최근에는 다양한 AI 기반 분석 도구들이 등장하고 있지만, 문헌 기반으로 검증된 생물학적 관계를 체계적으로 제공한다는 점에서 IPA와 직접적인 비교는 한계가 있으며, 단순히 대체 가능한 도구는 아니라고 생각합니다.

(출처: QIAGEN 홈페이지)
Q4. IPA에서 주로 활용하시는 기능과, 해당 기능이 어떻게 도움이 되었는지 궁금합니다.
IPA는 주로 Core Analysis를 중심으로 다양한 분석 기능을 활용하고 있습니다.
대표적으로 Canonical Pathway Analysis, Upstream Regulator Analysis, Disease & Function 분석, 그리고 Pathway Mapping 기능을 활용하고 있습니다.
이러한 기능들은 주로 질병 기전 연구, 약물 타겟 후보군 탐색, 그리고 진단 바이오마커 발굴과 같은 연구 목적에서 활용되고 있습니다.
특히 IPA는 단순히 통계적으로 유의한 변화 데이터를 제시하는 데 그치지 않고, 관찰된 단백질 변화가 어떤 pathway 및 질병 기전과 연결되는지를 구조적으로 해석할 수 있도록 지원한다는 점에서 큰 도움이 됩니다.
예를 들어, Canonical Pathway 분석을 통해 데이터가 연관된 주요 생물학적 경로를 파악하고,
Upstream Regulator 분석을 통해 변화의 원인이 될 수 있는 상위 조절 인자를 예측하며,
Disease & Function 분석을 통해 해당 변화가 어떤 질환 및 생물학적 기능과 연결되는지를 확인할 수 있습니다.
이처럼 IPA는 생물학적 메커니즘 이해를 돕는다는 점에서 유용하게 활용하고 있습니다.


Canonical Pathway
(출처: Ingenuity Pathway Analysis)
Q5. IPA를 활용한 대표적인 논문이나 연구 성과가 있다면 소개 부탁드립니다.
IPA를 활용한 최근 논문 2가지를 소개해 드리겠습니다.
2025년 10월 8일 발표된 "Postpartum Brain Reveals Repopulating Process and Long-Lasting Proteomic Changes of Microglia" 연구를 예로 들 수 있습니다.
이 연구는 출산 이후 뇌에서 미세아교세포(microglia)가 일시적으로 감소한 뒤 다시 회복·재구성되는 과정과 단백질 수준의 변화가 장기적으로 지속된다는 점을 규명했습니다. 특히 노화 관련 pathway의 감소가 관찰되었다는 점에서, 출산이 뇌의 기능적 상태에 의미 있는 영향을 줄 수 있음을 보여줍니다.

Figure 1. Proteomic characteristics in postpartum microglia isolated from whole brain.
(출처: Rim, C., M.M.-J.You, D.Shin, et al. 2026. “Postpartum Brain Reveals Repopulating Process and Long-Lasting Proteomic Changes of Microglia.” Glia74, no. 1: e70088. https://doi.org/10.1002/glia.70088)
이 과정에서 IPA를 활용해 차등 발현 단백질을 기반으로 pathway 및 기능 변화를 통합적으로 해석하고, 주요 조절 인자를 도출했습니다.
특히 DHCR24, APOE와 같은 주요 단백질을 중심으로 microglia 변화와의 연관성이 도출되었으며, 이를 통해 데이터의 기능적 해석을 한층 심화할 수 있었습니다.
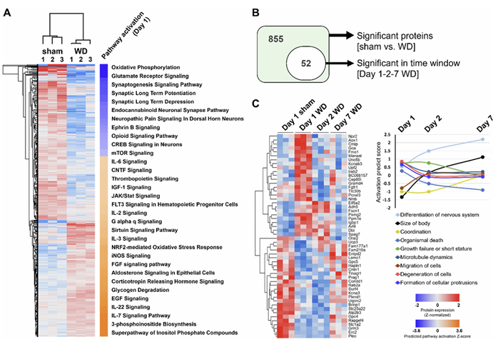
또 다른 논문으로는, "Multiplexed Quantitative Proteomics Reveals Proteomic Alterations in Two Rodent Traumatic Brain Injury Models”가 있습니다.
해당 연구에서는 mild와 severe 외상성 뇌손상(TBI) 모델을 비교하고, 통계적으로 유의한 단백질을 도출한 뒤, IPA를 활용해 pathway activation을 정량적으로 분석했습니다. 특히 activation z-score 기반 해석을 통해 염증 반응의 활성화와 시냅스 기능 저하 등 주요 생물학적 변화를 체계적으로 도출하였으며, 이 과정에서 IPA가 핵심 도구로 활용되었습니다.
이를 통해 TBI 이후 시간에 따라 변화하는 분자적 반응을 확인하고, 손상에 따른 분자 기전에 대한 이해를 확장함으로써 향후 치료 타깃 발굴 가능성을 제시했습니다.

Figure 2. Differentially expressed proteins in the weight drop (WD) model
(출처: Park, J., Lee, S. H., Shin, D., Kim, Y., Kim, Y. S., Seong, M. Y., Lee, J. J., Seo, H. G., Cho, W. S., Ro, Y. S., Kim, Y., & Oh, B. M. (2024). Multiplexed Quantitative Proteomics Reveals Proteomic Alterations in Two Rodent Traumatic Brain Injury Models. Journal of proteome research, 23(1), 249–263. https://doi.org/10.1021/acs.jproteome.3c00544)
Q6. IPA를 이미 사용하고 계신 연구자분들이나, 향후 사용을 고려하고 계신 분들에게 전하고 싶은 조언이 있다면 무엇인가요?
오믹스 데이터를 다루는 연구자라면 IPA는 충분히 활용 가치가 높은 도구라고 생각합니다.
다만 초기 사용 시에는 인터페이스나 기능이 다소 복잡하게 느껴질 수 있어서, 전문적인 컨설팅이나 교육을 함께 활용하는 것을 추천드립니다. 이를 통해 분석 목적에 맞는 활용 방법을 빠르게 익히고, 보다 효율적으로 IPA를 사용할 수 있습니다.
Q7. 향후 교수님의 연구 비전과 앞으로의 계획에 대해 말씀해 주세요.
중장기적으로는 뇌에서 일어나는 분자적 현상을 Proteomics 기반으로 정밀하게 규명하는 것을 주요 목표로 하고 있습니다.
특히, 최근에는 단일 세포 수준에서의 분석 중요성이 커지고 있는 만큼, single-cell proteomics 영역으로 연구를 확장하고, 나아가 single-cell transcriptome과 proteome을 통합적으로 분석하는 방향으로 발전시키고자 합니다.
연구 대상 질환으로는 간암과 췌장암을 중심으로 한 암 연구를 비롯해, 유방암·난소암 등 다양한 암종, 그리고 뇌 질환 분야까지 폭넓게 다루고자 합니다.
또한, 이러한 연구 성과가 실제 임상 현장에서의 문제 해결로 이어질 수 있도록 기술 개발까지 확장해 나갈 계획입니다.
귀한 시간을 내어 인터뷰에 응해주신 교수님께 다시 한번 감사의 말씀을 드립니다.
Ingenuity Pathway Analysis (IPA)에 대해 더 알아보고 싶으시거나 도입을 고려하고 계신 경우,
consulting@insilicogen.com 또는 인실리코젠 홈페이지 1:1 문의를 통해 편하게 문의해 주세요.

EDITOR
홍온유
FLEX Dept. · Digital Marketer
'STORAGE' 카테고리의 다른 글
| [AI에게 '현장'을 맡길 수 있을까?] Agentic AI와 3D Scene Understanding으로 보는 오픈 월드 탐색 (0) | 2026.05.11 |
|---|---|
| 왜 자꾸 새치가 나는 거야! 새치가 나는 원인, 모낭 속을 파헤쳐보자 (0) | 2026.04.13 |
| 노트와 펜 대신 목소리를 담다: 육종가의 눈과 입이 되는 ibreeder v2.0 (0) | 2026.03.23 |
| [ibreeder AX 리포트] 현장 데이터 수집을 가속하는 작은 실험 기록 (0) | 2026.03.09 |
| AX 시대, 개발자의 정의가 바뀌고 있다 (0) | 2026.02.09 |
댓글