
과제도 해주고 연애 상담도 해주는 인공지능 챗봇 ‘ChatGPT’에 대해서 들어보셨나요? 출시 일주일 만에 100만 사용자를 돌파하면서 엄청난 파급력을 불러일으키고 있습니다. ChatGPT(Chat 대화형 인공지능, Generative 생성형, Pre-trained 미리 학습된, Transformer 언어모델 알고리즘)는 사람의 대화를 시뮬레이션하도록 훈련된 자연 언어 처리 모델입니다. OpenAI에서 만든 대규모 인공지능 모델인 ‘GPT-3.5’를 기반으로 하는 대화형 인공지능 서비스로, 우리들의 생활 속에서 많이 사용하고 있고 접할 수 있는 AI 챗봇의 일종이라고 생각하면 되는데요. 간단한 회원가입 후 무료로 이용할 수 있습니다.


저도 회원가입 후 ChatGPT-3.5 에게 자신을 소개해달라고 대화를 시도해 보았습니다. OpenAI에서 훈련된 언어 모델로, 대화 상호 작용을 통해 답변을 제공하고 다양한 토픽에 관해서 대화할 수 있다고 답하였습니다. 또한 뉴스와 여러 매체에서 접한 정보처럼 문서 생성, 번역, 요약 등의 작업도 가능하다고 하며 2021년 9월까지의 데이터베이스를 기준으로 두고 있다고 합니다.


업그레이드된 ChatGPT-4

2023년 3월 14일에 기존 ‘GPT-3.5’ 버전에서 업그레이드한 ‘GPT-4’ 대화형 인공지능 버전이 정식 출시되었습니다. 3.5 버전이 나온 지 4개월 만에 4가 공개되었는데요. 현재 GPT-4는 ChatGPT Plus와 마이크로소프트 빙 챗 GPT 통해서 사용할 수 있으며 유료 버전(월 20달러)으로 제공되고 있습니다. 기존 ChatGPT-3.5 사용자들은 ChatGPT Plus를 구독하게 되면 기존 모델과 더불어서 업그레이드된 GPT-4도 선택하여 사용할 수 있게 됩니다.
GPT-4의 주요 특징들은 더 창의적이고 협력적으로 개선이 되었다는 점입니다. GPT-3.5가 잘못된 정보를 정답처럼 답변하는 문제로 인해서 검증에 필요한 시간이 많이 소요되었는데요. Plus의 경우는 이전 모델보다 개선되어 답변의 정확도가 높아지고 덜 편향된 답변을 생성한다고 합니다. 다양한 분야의 학습 데이터 확장, 특정 도메인에 특화되기 위한 Fine-Tuning 기능, Transfer Learning을 통한 다른 도메인 간 지식 활용 측면에서도 강화가 되었습니다.
그리고 ChatGPT가 출시되었을 때 윤리적인 많은 문제가 제기되었는데요. GPT-4 버전에 AI 보정, 사이버 보안, 의학, 사회 안전 등 전문가들과 답변의 안정성을 강화한 필터를 개발하여 적응시켰습니다. 이에 따라 비윤리적이고 비이상적인 질문에 대답하는 비율을 82% 감소시켰다고 합니다.
또한 언어도 26개국이 추가되었고 한 번에 처리할 수 있는 단어 양(token)이 3,000개에서 25,000개로 8배 이상 확대되었습니다. 사용자 인터페이스도 개선되었으며 사진과 그림도 처리할 수 있는 “multimodal(다중모드)” 기능을 탑재하였습니다. 곧 동영상 기능도 출시될 예정이라고 하는데요. 앞으로도 어떤 기능들이 업그레이드되어 출시되어 엄청난 퍼포먼스를 보여줄지 기대가 됩니다.
ChatGPT와 대화를 이어가기 위해 ㈜인실리코젠에 대해서도 물어보았는데요. 한국의 생물정보분석 분야에서 선도적인 기업이라고 합니다. ChatGPT가 다른 AI 챗봇과 차별화된 점은 대화형 AI로 사용자와의 대화를 기억하고 따라가는 능력이 뛰어나다는 점입니다. ChatGPT와 같이 대화형 챗봇은 가상 에이전트, 개인 디지털 도우미 또는 AI 챗봇이라고도 하는데요. 단순히 질문에 답하는 것이 아니라 개인 맞춤형으로 사용자의 답을 얻거나 문제를 해결할 수 있도록 도와준다는 것입니다. 마치 ㈜인실리코젠이 추구하고 있는 목표와 같습니다. 고객과의 소통 속에서 분석 목적을 빠르게 파악하고 일회성 결과가 아닌 고객의 발자취를 따라 지속적인 연구를 위한 데이터를 축적하고 신뢰도 높은 맞춤형 생물정보 분석 서비스를 제공하고 있다는 점입니다.

이렇게 사용자와의 이전 대화를 바탕으로 계속해서 상호작용이 가능하다는 것이 가장 큰 장점이며, 동시에 자연스러운 문장을 작성하는 것이 아주 놀라운 점입니다. 현재 OpenAI가 ChatGPT를 대중들에게 무료로 제공하면서 전문 지식이 없는 사람들 또한 쉽게 이를 이용할 수 있게 되었습니다. 지금, 이 순간에도 수백만 명이 이 도구를 사용하고 있으며, 그 결과 엄청난 흥분과 놀라움을 가중하는 답변을 계속해서 생성하고 있습니다.

위 논문에서 ChatGPT가 저자로 당당히 포함되어 있듯이, 여러 사전출판(preprint) 또는 출판된 논문(published articles)에서는 이미 ChatGPT를 공식적인 저자로 인정하는 사례들이 있습니다.
하지만, 이와 동시에 ChatGPT를 향한 우려의 목소리도 나오고 있습니다. 바로 사람이 작성한 글과 구별이 어려워지고 있다는 것입니다.
지난해 Nature는 일부 과학자들이 생각을 정리하고 연구 문헌을 요약하기 위해 연구조교로 챗봇을 사용하고 있다고 보고하였습니다. ChatGPT가 작성한 글은 컴퓨터가 작성하였다는 것을 확인하기 어려울 만큼 좋은 연구 초록을 만들어 낸다고 합니다. 다양한 연구 커뮤니티와 매체에서는 이러한 파급력을 인지하고 대규모 언어 모델(LLM, large language models)로 작성된 텍스트를 자신의 것으로 속이거나 문헌의 검토 수행 없이 쉽게 사용하여 신뢰할 수 없는 작업을 생성할 수 있다고 우려하고 있습니다.
이에 Nature의 모든 저널은 연구원과 출판사가 LLM을 사용하는 것에 대해 저자를 위한 기존 가이드에 다음 두 가지 원칙을 공식화하였습니다. 첫째, LLM 도구는 연구 논문의 저자로 인정하지 않는다. 그 이유는 저자의 모든 속성에는 작업에 대한 책임이 수반되어야 하는데 AI 도구를 책임을 질 수 없기 때문이다. 둘째, LLM 도구를 사용하는 연구자는 방법 또는 사사 영역에 이를 문서화해야 한다. 문서 내 이러한 영역이 없는 경우에 다른 적절한 영역을 사용하여 LLM 사용을 명시해야 한다고 합니다.
ChatGPT를 개발한 미국의 인공지능 연구소 OpenAI

OpenAI는 이러한 파급력을 가진 ChatGPT를 상업적으로 충분한 이익을 낼 수 있음에도 불구하고 왜 오픈 소스로 공개하였을까요? 울트먼 CEO는 무료로 공개한 이유에 대해 오버톤 윈도(Overtone window) 효과를 위해서라고 강조하였습니다. 오버톤 윈도는 극단적인 선택지 가운데 대중이 받아들일 수 있는 정책과 사고의 범위를 말하는데, 외부 충격에 따라 수용 여부가 달라진다고 합니다. 대표적 예로 IMF와 같은 극단적 선택지 가운데 대규모 정리 해고를 권고하였을 때, 국민이 순순히 받아들인 상황이 있었습니다.
울트먼 CEO는 “구글은 연구 실적을 공개하지 않고 AI가 안전할까 두려워하는 사람이 많다”라면서 “하지만 정말 중요한 것은 앞으로 세상에 일어날 일을 사람들이 이해할 수 있도록 하는 것이고, 이를 위해 때로는 불편하겠지만 건강하게 생각하는 것이 중요하다”라고 설명했습니다.
또한 AI 개발 속도가 급속도로 빨라지고 있어서 “AGI(인공 일반 지능, Artificial General Intelligence, 특정 분야에 국한되지 않고 범용적으로 모든 상황에 투입될 수 있는 AI)가 인류를 위태롭게 만들 수 있다”라며 “가능한 많은 사람이 이런 AI를 소유하도록 권한을 부여해야 한다”라고 주장하였다고 합니다. AI가 인간을 대신해 스스로 수익을 창출하는 세상이 오면 시장경제의 근간인 사유재산에 대한 권리를 더 이상 주장하기 힘들어서 자본주의가 무너질 수 있다는 경고가 담겨있습니다.
이렇게 OpenAI의 CEO와 CTO가 AI의 위험성을 환기하고 나선 이유는 향후 급변할 사회를 예견하고 대비하라는 메시지가 담겨있습니다.
국내 IT산업에서의 ChatGPT 및 AI 활용
그렇다면, 현재 국내 IT 현장에서의 ChatGPT 및 AI 활용에 대한 시각은 어떻게 변화하고 있을까요?

이미 IT 대기업부터 스타트업까지 국내 기업들은 ChatGPT를 활용을 검토하고 있으며, 매일경제의 분석에 따르면 삼성SDS와 포스코ICT는 주 52시간제와 함께 기업계에서 주받고 있는 로봇 프로세스 자동화(RPA) 솔루션에 ChatGPT 기능을 도입하는 방안을 우선으로 검토하고 있다고 합니다.
RPA는 일상 업무에 AI 기술을 상용하는 대화형 지능형 비즈니스 자동화 도구로, 자동화를 통해 업무시간을 크게 절감하는 효과를 거두고 있다고 합니다. 또한 클라우드 기반 서비스형 소프트웨어(SaaS) 기업인 베스핀글로벌은 GPT 기능을 토대로 만든 AI 챗봇 `헬프나우 AI`를 지난해 말 시장에 선제적으로 출시했다고 합니다.
신사업에 ChatGPT의 기능을 도입시키려는 빠른 움직임들이 확산하고 있으며 앞으로 AI가 매출로 연결될 수 있다는 것을 보여주었기 때문에 기업들의 AI 투자 또한 계속 더 늘어날 것으로 예상됩니다. 또한 다양한 응용 분야에서 AI 기술을 상용화하기 위해 인력 경쟁도 더 심화할 수밖에 없을 것으로 예상됩니다.
인실리코젠과 AI
그렇다면 ㈜인실리코젠은 AI를 어떤 식으로 활용하고 있을까요? 농업 분야에서도 기후변화, 고령화, 식량문제 해결과 지속이 가능한 농업을 위해 빅데이터와 AI가 유력한 대안으로 부상하고 있는데요. 생물정보 전문기업인 ㈜인실리코젠은 종자산업 발전을 위해 기존의 육종방식에 다중의 오믹스 정보수집, 빅데이터 분석, AI 인공지능 기술과 생명 공학 기술을 융합한 디지털 육종(Digital Breeding) 기술로의 패러다임을 이끌어가고 있습니다. 이러한 역량을 바탕으로 디지털 육종을 위한 전문 자회사인 ㈜아이브리딩을 설립하여 디지털 육종의 성공 가능성을 높이고 계속하여 진화하고 발전하는 디지털 기술을 선도하여 발 빠르게 대응하고 있습니다.

디지털 육종? 디지털 육종이 무엇일까요? 디지털 육종은 BT(유전체, 표현체 등)와 IT(생명 정보, 컴퓨팅 툴 등)의 융합으로 기존 육종 기술로 구현하지 못했던 복합형질을 신속하고 정확하게 집적하여 새로운 품종으로 개발할 수 있는 융복합 기술입니다. 디지털 육종에 대해 더 궁금하시다면, 디지털육종을 참고해 주시면 쉽고 빠르게 궁금증이 풀리실 것 같습니다. 궁금증이 해결되셨다면 생물정보 전문기업의 디지털 육종 연구 사례를 통하여 AI가 어떻게 활용되고 있는지 살펴보도록 하겠습니다.

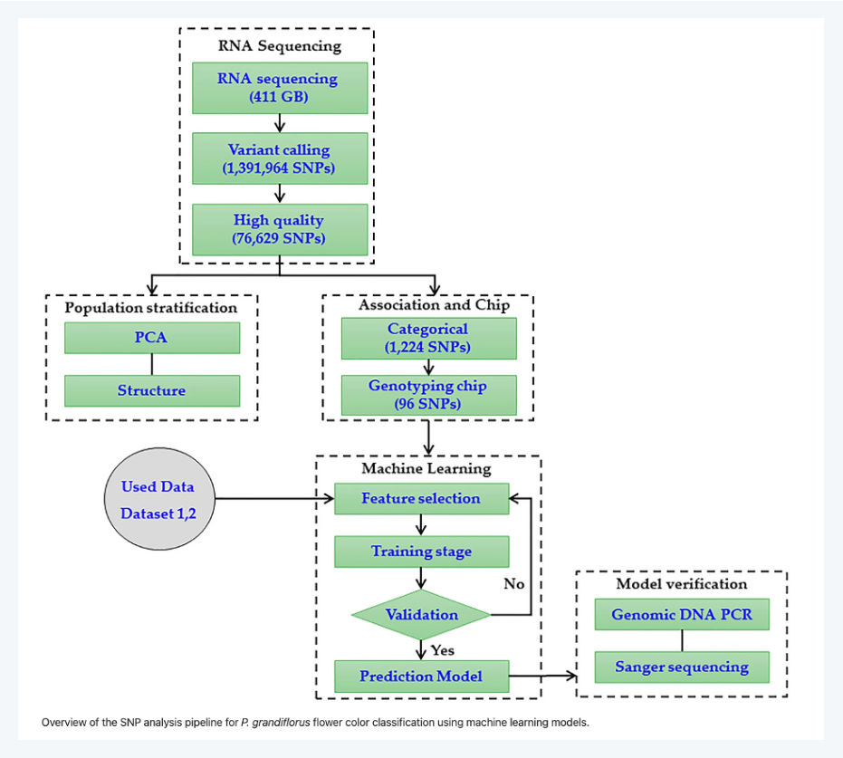
도라지꽃은 높은 화훼 시장성에 의해 꽃 색별 종자 구분이 요구되었는데요. 자사에서는 국내 주요 품종인 흰색, 보라색은 유전적 유사도가 매우 높고 북미 유래 품종인 분홍색 도라지꽃은 유전적으로 높은 차별성을 보이는 것을 확인하였으며, 유전체 빅데이터와 인공지능 기술을 이용해 도라지꽃색 판별용 모델을 구축하고 분자 마커를 개발하였습니다. 이러한 분자 마커를 활용하면 꽃을 키워보지 않아도 꽃의 색, 병 저항성, 생산성 등 목적 표현형을 바로 찾아낼 수 있어 품종개발 시간을 1/5 줄일 수 있습니다. 또한 꽃의 형질을 확인하기 위해 약 100일을 기다리는 것이 아닌, 효율적인 교배 조합 제시를 통하여 종자발아 후 20일 만에 확인을 할 수 있게 됩니다.

이렇게 인공지능을 활용한 디지털 육종은 작물 육종에 드는 시간과 비용, 노동을 크게 절감할 수 있습니다. 그리고 소비 동향에 따른 수요 맞춤형(고품질, 고기능성, 병 저항성, 수량 등) 품종 선택 기회를 확대해 가격 경쟁력을 향상시키고 글로벌 경쟁력 강화, 수입 종자를 대체할 기회가 크게 제공될 것으로 기대되고 있습니다. 농업 분야에서도 AI의 응용을 통하여 엄청난 혁신을 불러일으키고 있는 게 아닌가 싶습니다.
마치며
지금까지 전 세계를 떠들썩하게 만들고 있는 AI의 다양한 분야에 대해 살펴보았습니다. 많은 힘을 가진 AI는 여러 시장의 중심에서 생활 깊숙이 들어와 자리를 잡고 있습니다. AI가 바꿀 세상에 끌려가는 것이 아닌 이러한 변화의 흐름에 통찰력을 가지고 미래를 대비할 필요성이 있어 보입니다. 단, 큰 힘을 가지고 있는 만큼 큰 책임이 따른다는 것, 이 도구를 사용하고 활용하는 것은 우리가 해야 하는 것을 명심해야 합니다. 도구가 핵심이 아닌 누가, 어떻게 사용하는가에 달려있습니다. 이렇듯 (주)인실리코젠은 디지털 육종을 통한 농업 분야뿐만 아니라 바이오 빅데이터의 리더로서 AI 기술을 통하여 다양한 가능성을 높이고 있습니다. 앞으로는 또 어떤 변화를 이끌어낼지 기대가 됩니다.
참고자료
- Nature Publishing Group. (2023, January 24). Tools such as CHATGPT threaten transparent science; here are our ground rules for their use. Nature News. Retrieved February 20, 2023, from https://www.nature.com/articles/d41586-023-00191-1
- Kung, T. H., Cheatham, M., ChatGPT, Medenilla, A., Sillos, C., Leon, L. D., Elepaño, C., Madriaga, M., Aggabao, R., Diaz-Candido, G., Maningo, J., & Tseng, V. (2022, January 1). Performance of chatgpt on USMLE: Potential for AI-assisted medical education using large language models. medRxiv. Retrieved February 20, 2023, from https://www.medrxiv.org/content/10.1101/2022.12.19.22283643v1
- 실리콘밸리 이상덕 특파원, “AI, 자본주의 흔드는 날 온다” 챗GPT아버지의 경고 [매일경제] February 06. 2023. https://www.mk.co.kr/news/it/10632855
- 나현준 기자, "챗GPT와 신사업 연결하라"… 특명 떨어진 기업들 [매일경제] February 05. 2023. https://www.mk.co.kr/news/it/10631228
- Yu, Go-Eun, et al. "Machine learning, transcriptome, and genotyping chip analyses provide insights into SNP markers identifying flower color in Platycodon grandiflorus." Scientific Reports 11.1 (2021): 8019.

EDITOR
손효정
R&D Center · Senior Researcher
'STORAGE' 카테고리의 다른 글
| [Lab Story] 중앙대학교 김준모 교수님 편 (0) | 2023.05.19 |
|---|---|
| 탈모에 대한 속설, 과연 사실일까? (0) | 2023.05.08 |
| [Lab Story] 충북대학교 조성진 교수님 편 (0) | 2023.03.27 |
| 알파 가문 막내아들: 알파 시리즈, 어디까지 왔는가? (0) | 2023.03.10 |
| 산모 혈액을 이용한 비침습 산전 검사(NIPT)란? (0) | 2023.02.27 |
댓글